
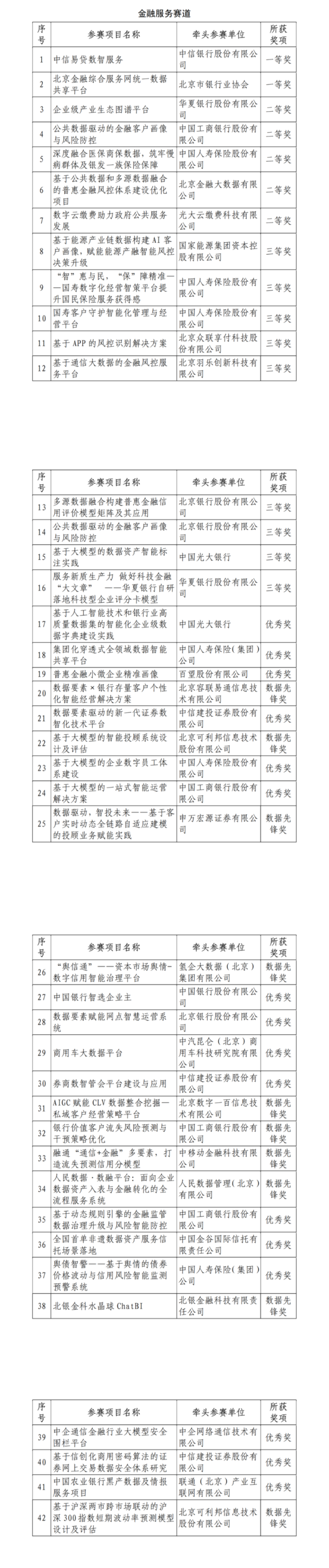
近日,2025年“数据要素×”大赛北京分赛颁奖仪式在京成功举办。经过多轮角逐配资在线炒股查询,来自银行、保险、证券等多个领域的16个优秀项目脱颖而出,获一等奖、二等奖和三等奖。其中,中信银行股份有限公司联合中科天玑数据科技股份有限公司的“中信易贷数智服务”与北京市银行业协会联合工商银行北京分行、北京银行等单位的“北京金融综合服务网统一数据共享平台”两个项目荣获一等奖,并代表北京参加全国总决赛。
本次大赛依托“产业出题、企业答题”机制,积极运用区块链、人工智能等前沿技术,推动数据要素在金融服务领域的创新应用。据了解,获奖项目“北京金融综合服务网统一数据共享平台”基于云计算与大数据技术,集成数据采集、分析、模型训练与统一接入等功能,有效打通数据资源开发、共享与开放渠道。该平台已接入银行保险机构130余家,累计提供数据查询5633万次,为金融机构和消费者节约成本达数十亿元,展现出显著的社会与经济效益。
本次大赛充分体现了数据赋能金融的实际价值,不仅选拔出了一批具有实用性和创新性的解决方案,更推动了公共数据与行业数据的深度融合,加速了数据要素在金融关键领域的价值释放。随着这些优秀项目走向实际应用,数据要素必将为金融业高质量发展持续注入强劲新动能。
]article_adlist-->附件
金融服务赛道获奖名单
来源:市委金融办 市委金融工委 市金融管理局
]article_adlist-->免责声明:所载内容来源互联网、微信公众号等公开渠道,我们对文中观点保持中立,仅供参考、交流等非商业目的。转载的稿件版权归原作者和机构所有,如有侵权,请联系我们删除。
]article_adlist-->
]article_adlist-->往期推荐·中国人民银行在北京设立数字人民币运营管理中心
·中国证监会、中国人民银行、国家外汇局推动实施合格境外投资者资格审批与开户“高效办成一件事”
·中国证监会印发《合格境外投资者制度优化工作方案》配资在线炒股查询
]article_adlist-->
海量资讯、精准解读,尽在新浪财经APP
京海策略提示:文章来自网络,不代表本站观点。